おかげさまで開設25周年DEMO.GRAMAX.COM.TR 創業祭

DEMO.GRAMAX.COM.TR

詳しくはこちら
マイストア マイストア 変更
  • 即日配送
  • 広告
  • 取置可能
  • 店頭受取

HOT ! 東京科学大院 融合理工学系 院試解答・問題 院試】東京科学大学(東京工業大学大学院) 融合理工学系 過去問解答

※DEMO.GRAMAX.COM.TR 限定モデル
YouTuberの皆様に商品の使い心地などをご紹介いただいております!
紹介動画はこちら

ネット販売
価格(税込)

6735

  • コメリカード番号登録、コメリカードでお支払いで
    コメリポイント : 0ポイント獲得

コメリポイントについて

購入個数を減らす
購入個数を増やす

お店で受け取る お店で受け取る
(送料無料)

受け取り店舗:

お店を選ぶ

近くの店舗を確認する

納期目安:

13時までに注文→17時までにご用意

17時までに注文→翌朝までにご用意

受け取り方法・送料について

カートに入れる

配送する 配送する

納期目安:

2025.12.26 14:38頃のお届け予定です。

決済方法が、クレジット、代金引換の場合に限ります。その他の決済方法の場合はこちらをご確認ください。

※土・日・祝日の注文の場合や在庫状況によって、商品のお届けにお時間をいただく場合がございます。

即日出荷条件について

受け取り方法・送料について

カートに入れる

欲しいものリストに追加

欲しいものリストに追加されました

東京科学大院 融合理工学系 院試解答・問題 院試】東京科学大学(東京工業大学大学院) 融合理工学系 過去問解答の詳細情報

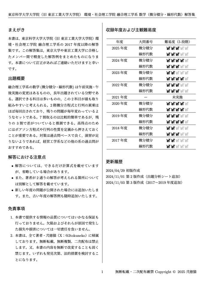
院試】東京科学大学(東京工業大学大学院) 融合理工学系 過去問解答。東京科学大学(旧東工大)電気電子系 大学院入試過去問解答詳解(数学。院試】過去問解答まとめ - 東工大|弐徳猫|note。東京科学大学大学院(旧東工大)環境・社会理工学院融合理工学系過去問解答例と問題です。CIC出版 2023度版 2級土木施工管理技士 第一次試験DVD講座100%合格。・LINE公式アカウント(【あかさか】東京科学大学 院試・就活相談)・微分積分 2024, 2023, 2022, 2021, 2019, H30, 29, 28, 27, 26, 25・線形代数 2024, 2023, 2022, 2021, 2019, H30, 29, 28, 27, 26, 25・力学   2024, 2023, 2022, 2021, 2019, H30, 29, 28・熱力学  2024, 2023, 2023サンプル問題の解答+公式集・偏微分方程式の公式と例題2024年8月に実施された最新の入試に対応した解答を作成済みです。塾で教える国語 論理的文章 実戦問題集 論理的/文学的 3冊セット。入学後10人の内部生・外部生と解答を確認しているので、全ての解答が合っていると思います。令和6年 1級 2次 建築施工管理技士 対策 テキスト DVD 講座 合格セット。画像3枚目は年度に対する問題についてですので、年度確認の参考にしてください。USCPA REG教材 (TACテキスト)。画像6枚目以降は解答イメージです。【1冊約350円相当】資格の大原 公務員試験 参考書 まとめ売り⭕️ バラ売り⭕️。お気軽にお声掛けください^^⚠️こちらの商品は返品することができないのでご注意ください。値下げ可能!21年分 東京工業大学 大学院 工学院 機械系 院試 過去問。noteでも販売しており、そちらでは7980円で購入できます!「あかさか」で検索してみてください^^〈URL〉https://note.com/akasaka_desu/n/nb10257938000以下、商品内容です。USBメモリに保存して配送します。【正規輸入品】キュボロ『ブック2』。近畿の中学入試算数(発展編) 2009年〜2023年。以上の年度の解答・解説を合格者3人で作成しました。別解・公式の導出など含め、かなり詳しく書いています。サピックス 4年 テスト1年分(13回) 2022-2023 SAPIX。4年 サピックス理科テキスト(デイリーサピックス) 2024年1年分。問題について、公式過去問サイトに載っていないH30年度以前の問題があるリンクを知っているので、それをお送りします。画像2枚目の公式過去問サイトに記載されている通りの年度で解答を作成しました。大学教養基礎講座 スポーツ科学入門基礎。ECCジュニア 中3 教材。ご購入していただいた方には全員、心の底から本当に合格して欲しいと願っております!全力でサポートするためにも、画像4枚目のように公式LINEを始めてみました!一人ひとり私が返信していきます^^画像5枚目に2021年度(R3年)微分積分の解答を特別公開しておきます。ここから先の解答は購入してご確認ください。サピックス 2020年度 5年生 4教科 テキスト フルセット。裁断済 河合塾 2013,2015,2017,2019入試攻略問題集 東大数学。取引メッセージでも質問などを受け付けております。また、noteやメルカリでコメントしていただければ、バラ売り・まとめ売りも可能です。【代ゼミ】『英作文 大矢復先生 第1講授業ノート』  +α。浜学園 小4 国語 8年分 2023年~2016年 公開学力テスト。
  • 院試】東京科学大学(東京工業大学大学院) 融合理工学系 過去問解答
  • 東京科学大学(旧東工大)電気電子系 大学院入試過去問解答詳解(数学
  • 院試】過去問解答まとめ - 東工大|弐徳猫|note
  • 値下げ可能!21年分 東京工業大学 大学院 工学院 機械系 院試 過去問

同じカテゴリの 商品を探す

ベストセラーランキングです

このカテゴリをもっと見る

この商品を見た人はこんな商品も見ています

近くの売り場の商品

このカテゴリをもっと見る

カスタマーレビュー

オススメ度  4点

現在、3950件のレビューが投稿されています。